微信扫码
热线电话
返回顶部

3 张表总结:常用抗血小板、抗凝和溶栓药物的特点及使用

分享到:
点击次数:900 更新时间:2023年07月28日11:20:33 打印此页 关闭

3 张表总结:常用抗血小板、抗凝和溶栓药物的特点及使用


在神经科脑梗死、动脉粥样硬化等疾病中,抗血小板聚集、抗凝和溶栓药物都是十分重要的治疗手段,今天一起给大家梳理一下常用药物


1

抗血小板聚集药物


(▼点击查看大图▼)

图片



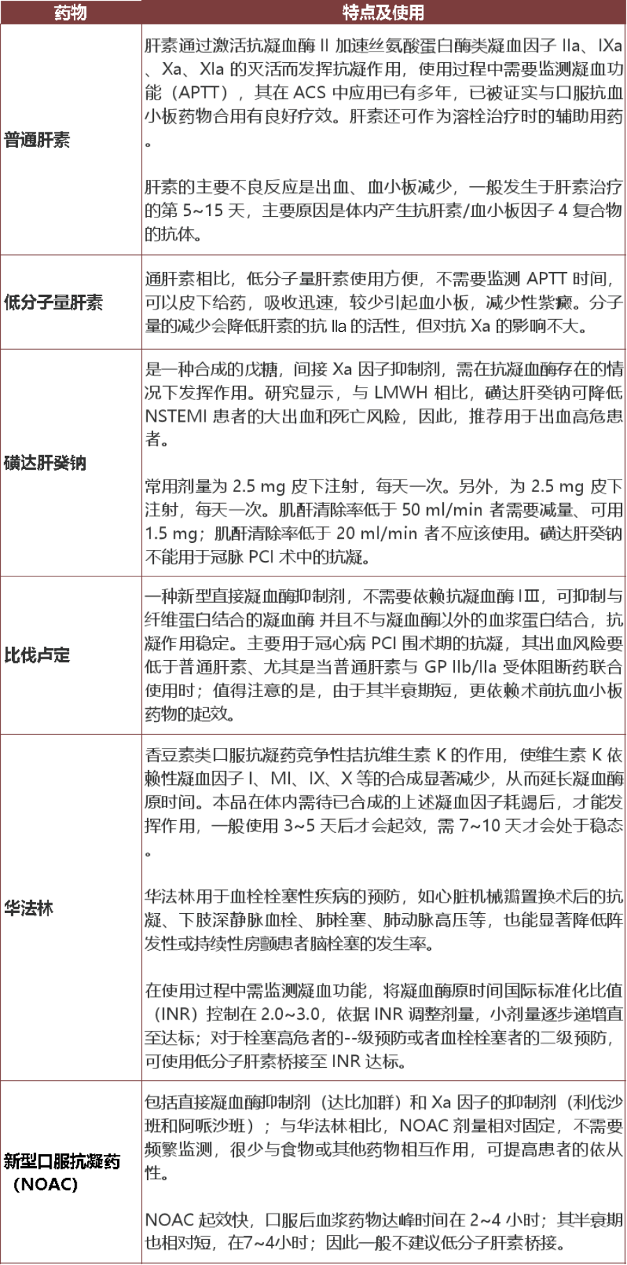
2

抗凝药


(▼点击查看大图▼)

图片



3

溶栓药物


(▼点击查看大图▼)

图片



首发|丁香园用药指南

来源:丁香园神经时间




上一条:晓陆康医救中心转运呼吸衰竭患者 下一条:抬眉耸鼻、努嘴鼓腮,这套面瘫康复“表情包”有一套