
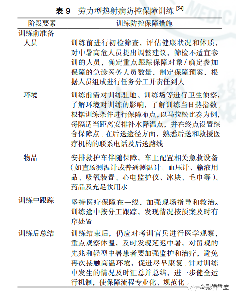
热射病是由热损伤因素作用于机体引起的严重致命性疾病,是热环境下体育竞技和军事训练中常见的疾病,具很高的病死率。在热射病的实际防治过程中经常存在误诊漏诊、对其严重程度估计不足、治疗方案实施不正确等情况,最终导致患者死亡。急诊是热射病救治的重要关口,及时、有效的治疗对提高热射病患者生存率、改善预后有着极为重要的意义。急诊医护人员对热射病及其救治的熟练程度直接影响到热射病患者的抢救成功率和预后生存质量。

联系我们
不论是地面救护、高铁转运
还是航空医疗转运
我们拥有专业的ECMO团队
也拥有转运MDT团队
严谨求实,精益求精
生命至上,人民至上
是我们的宗旨和信念
重庆晓陆康医疗救援服务中心
(简称晓陆康医救中心)
为重症患者提供专业的转运就医
晓陆康医疗救援服务中心不仅承担转运患者责任,更积极承担赛事医疗保障、急救科普培训。