
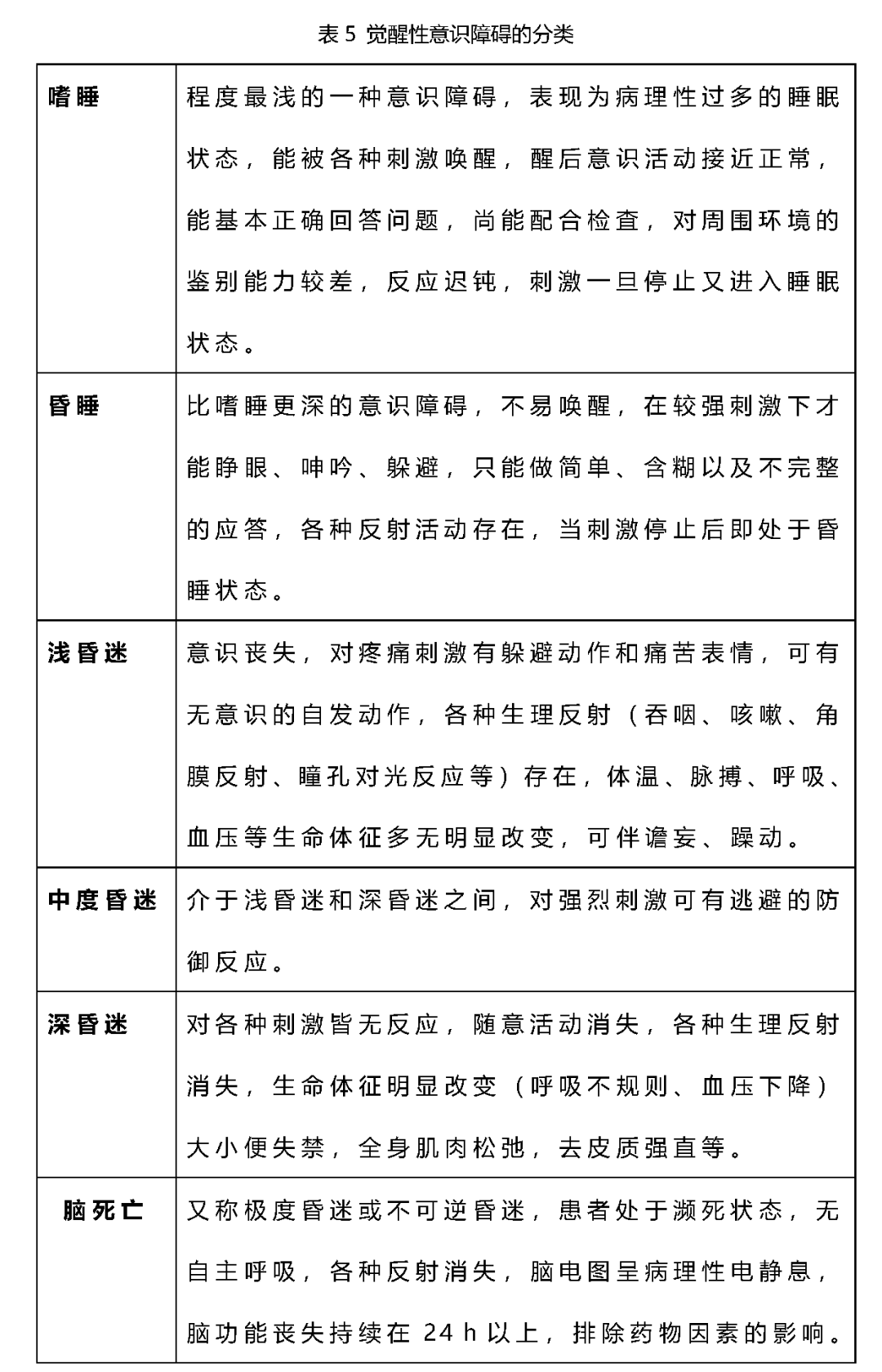
意识障碍是指不能正确认识自身状态和(或)客观环境,不能对环境刺激做出正确反应的一种病理过程,其病理学基础是大脑皮质、丘脑和脑干网状系统的功能异常。
那么神经内科、神经外科以及神经病学对意识障碍是怎么认识的呢?
图1 神经外科对意识障碍认识的五个阶段
图2 神经内科对意识障碍的分类
昏迷是一种最为严重的意识障碍。患者意识完全丧失,各种强刺激不能使其觉醒,无有目的的活动,不能自发睁眼。
图3 神经病学对意识障碍的分类
意识障碍的病因多种多样,涉及多学科多系统,在接诊此类患者时应拓展思路,切忌先入为主;应仔细询问患者病史及伴随症状,进行全面体格检查及早期实验室检查,明确病因,从而避免误诊或延误治疗。
文章转载自:神经时讯
如有侵权,请联系我们删除。

联系我们
不论是地面救护、高铁转运
还是航空医疗转运
我们拥有专业的ECMO团队
也拥有转运MDT团队
严谨求实,精益求精
生命至上,人民至上
是我们的宗旨和信念
重庆晓陆康医疗救援服务中心
(简称晓陆康医救中心)
为重症患者提供专业的转运就医
晓陆康医疗救援服务中心不仅承担转运患者责任,更积极承担赛事医疗保障、急救科普培训。